日照信息网 HTTP://WWW.RIZHAO.CC
设为首页 加为收藏 联系我们

网站地图

|港城快讯|

 
 

 

时事快讯


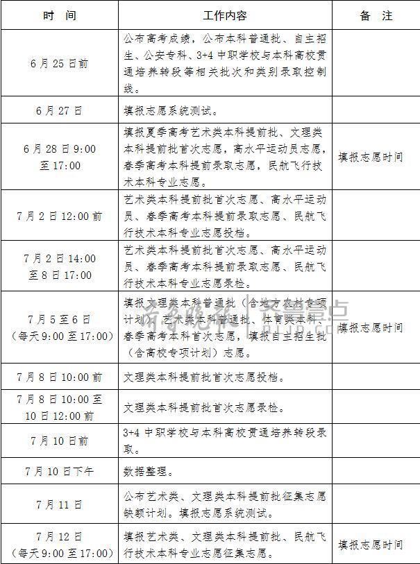
6月24日下午可以查分!山东公布2017年高考录取进程表(2017年06月24日)


  23日,省招考院公布2017年普通高等学校招生录取工作意见。

  在6月25日之前,省招考院将公布高考成绩,公布本科普通批、自主招生、公安专科、3+4中职学校与本科高校贯通培养转段等相关批次和类别录取控制线。

  同时,招考院公布了今年山东省普通高校招生照顾投档规定,一些考生可以享受加分或降分投档录取。






作者: 来源:

关闭窗口

免责声明:本站资料很多来源于互联网,如您认为本网站某部分内容有侵权嫌疑,敬请立即通知本网,并提交有力证据,本网将在第一时间予以更改或删除。Email:info@sdrz.com
网上投稿 | 关于我们 | 版权声明
本站合作:904075747@qq.com